
Go to the Verdant Engine itch page and play it in-browser by clicking here!
Verdant Engine is a single player strategy roguelike, where the player controls a massive mech that has been possessed by a plant-like entity. The mech has a garden growing atop of its chassis, and the placement of plants influences its combat capabilities. The mech must make its way through the city, battling immense polluting factories, before defeating the central AI that keeps the factories running.
As the primary designer for Verdant Engine, I:
- Led the conceptualization and development of Verdant Engine from initial concept through to final release.
- Designed and implemented core gameplay systems, including the mechanics for plant placement, mech parts, resource management, and progression systems.
- Crafted immersive narrative elements and world-building, and wrote multiple events for the player to come across that integrate a somber narrative into the gameplay.
- Collaborated closely with cross-functional team members including artists, programmers, and sound designers, to ensure a cohesive and polished game experience.
- Conducted extensive playtesting sessions, gathering and analyzing player feedback to iteratively refine game mechanics and balance.
- Developed comprehensive design documentation, including a primary game design document and multiple system flowcharts to guide the development process.
- Click here to view the full Game Design Document!
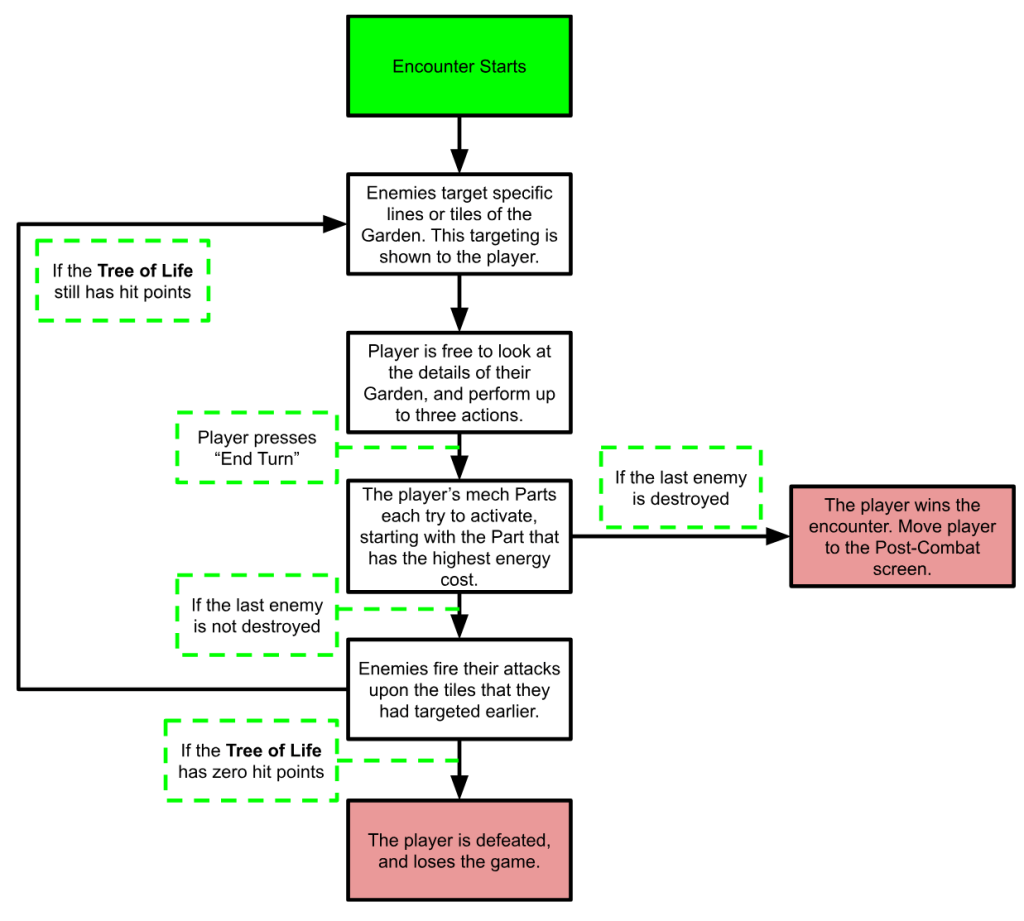
High-Level Gameflow

Combat State Machine

Thought Process and Design Challenges
Starting the Design
- The idea came from combining three of our favorite concepts from brainstorming:
- Bio-mech with evolving mutations
- Post-apocalyptic scavengers gaining mutations
- Gardening puzzle strategy roguelike
- I then merged several different elements from each of those ideas with elements from Into the Breach, which I admired as a prime example of “puzzle strategy.”
- The theme came first, but the mechanics naturally grew out of that theme. Once my team locked in on the “garden on a mech” idea, and the concept of strategy roguelike, figuring out what “strategic gardening” would look like pushed me towards adjacency-based mechanics, grid placement, and puzzle-like combat.
The Garden
- Challenge: How active should the player’s interaction with the plants be?
- At first, I considered letting players activate special abilities on plants during combat. Things like hiding or empowering a plant to boost their output.
- However, this made the system overly complex and slowed down the pace.
- Solution: I cut down the player’s interaction to solely be moving plants around the grid and planting new ones.
- The game’s depth comes from where plants are placed, how they interact with neighbors, and whether they are sturdy enough that the player can reposition them to block attacks.
- This change supports that by making plant positioning the primary focus. Plant positioning and synergies already took up enough mental bandwidth – additional actions would only worsen that.
Plant Design & Synergies
- All plants were designed to synergize with other plants, even the seemingly disruptive ones.
- Challenge: Making sure some plants didn’t overwhelm or frustrate players too early.
- Solution: I used rarity as a balancing tool:
- Common plants like Power Flower or Hardy Hedge introduce simple, straightforward effects.
- Uncommon and rare plants like the Vampire Flytrap introduce complex or double-edged synergies. For instance, the Vampire Flytrap damages adjacent plants but heals itself in return.
- By gating plants like this, players first learn the basics of adjacency effects and simple synergies before experimenting with plants that possess more complex synergies later in the run.
Combat & Enemy Design
- Enemy telegraphs are 100% predictable on purpose. The challenge for the player isn’t figuring out what they’ll do, but handling the fact that they’ll often overwhelm the garden with too many simultaneous threats.
- To make the player feel more overwhelmed with threats, I had the enemy weapons use some simple logic to decide what line they would target:
- Enemy weapons attacking from the front tend to target rows that give them a straight shot at the Tree of Life, forcing players to block with plants.
- Side Shooters often aim for lines with plants in them, which pressures players to move fragile plants or block using sturdier ones.
- Overhead attackers like the Smog Ejector usually aim for clusters of plants, encouraging the use of specialized defenses like the Shielding Shrub or careful repositioning.
Map & Progression
- I wanted to ensure the game remained a consistent challenge for the player, and never got too easy or too difficult.
- Solution: I added structured rules to the map generation:
- For one, Map difficulty scales gradually. We have a system where there are 9 “difficulties,” and each difficulty has about three pre-built encounters. We raise the min and max difficulties of the encounters that appear on the map steadily as the player goes higher on the map – ensuring that the player keeps feeling challenged as they go through the map, gaining new and more powerful plants and weapons.
- Additionally, we ensured certain elements would spawn on the map at certain rows:
- Row 1 was always a difficulty 1 combat encounter.
- Events were only able to spawn starting at Row 2.
- A shop is guaranteed to spawn at Row 4, and shops only start spawning on the map after that. This ensures the player has some currency to spend at the first shop they get to.






